Pathway to Approval
The pathway to obtaining hemp feed approval begins with the regulatory bodies responsible for animal food ingredient oversight in the United States and the regulatory pathways currently available for new ingredients, including FDA-CVM processes and AAFCO’s state-led review pathway.
The Hemp Feed Coalition maintains consistent communication with these organizations and works to support ingredient submissions with the scientific, safety, and technical data needed for review.
Animal Food Ingredient Pathways
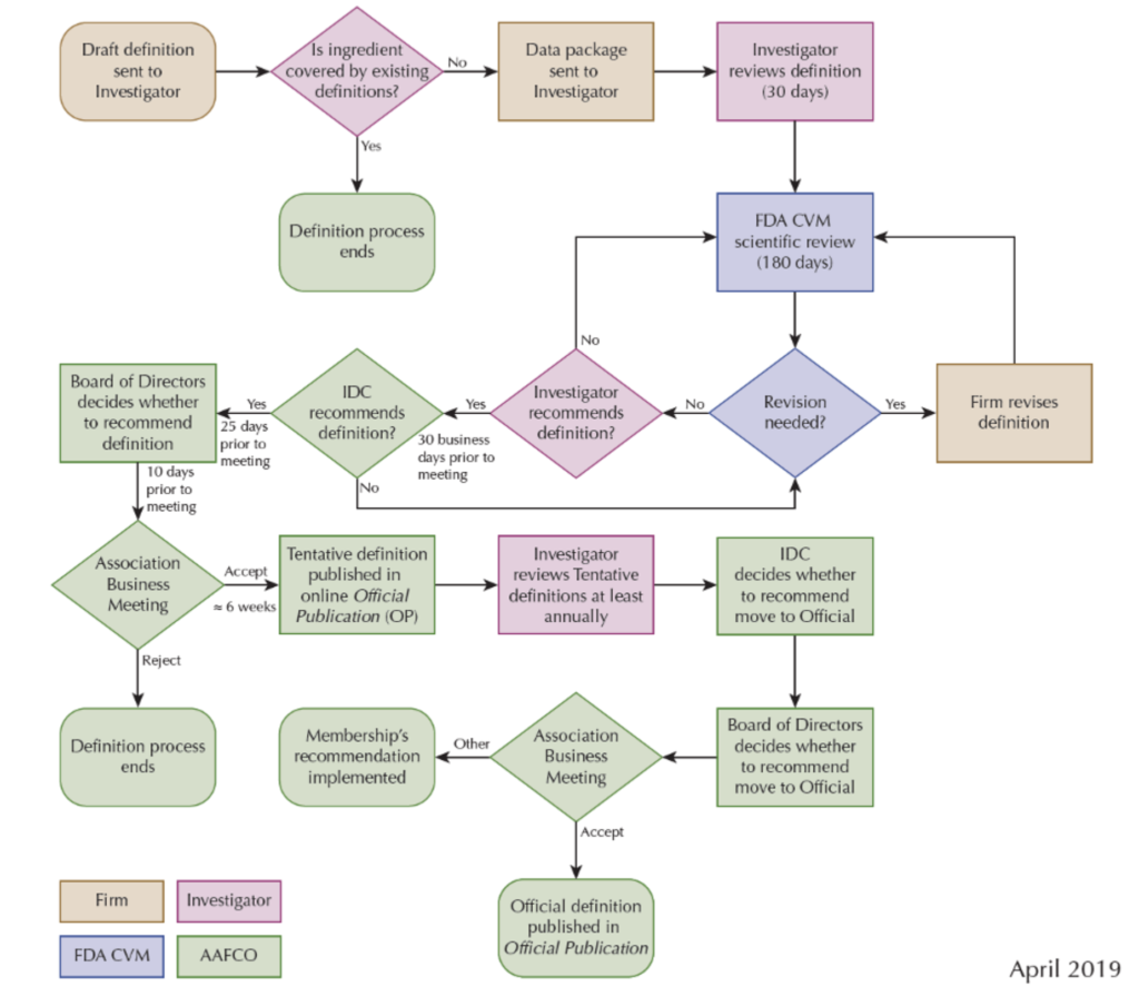
In the United States, animal food ingredient review is overseen by the U.S. Food and Drug Administration’s Center for Veterinary Medicine (FDA-CVM), while AAFCO supports state feed regulation through ingredient definitions and its Scientific Review of Ingredient Submissions (SRIS) process. Following the expiration of the FDA-AAFCO memorandum of understanding in October 2024, FDA introduced the Animal Food Ingredient Consultation (AFIC) process as a new pathway for ingredients that may previously have been reviewed through the former AAFCO-FDA system.
Today, animal food ingredients may move forward through a Food Additive Petition, a GRAS pathway where appropriate, AFIC, or AAFCO’s SRIS process, depending on the ingredient and intended use. The Hemp Feed Coalition continues to evaluate available regulatory options and is currently targeting the AFIC process for hemp feed ingredients. Approvals remain specific to both the ingredient and the intended species, and each pathway requires substantial scientific research and supporting data.

The Association of American Feed Control Officials (AAFCO) has been guiding state, federal and international feed regulators with ingredient definitions, label standards and laboratory standards for more than 110 years, while supporting the health and safety of people and animals. Our members are charged by their state or federal laws to regulate the manufacture, sale, and distribution of animal feeds and animal drug remedies.
The mission statement for FDA’s Center for Veterinary Medicine (CVM) reads, “Protecting Human and Animal Health.” To achieve this broad mission, CVM:
- Ensures animal drugs are safe and effective, properly made, and adequately labeled and packaged.
- Ensures that when food-producing animals, such as cattle and chickens, are treated with an animal drug, food made from those animals, such as meat, milk, and eggs, are safe for people to eat.
- Educates pet owners, animal producers, veterinarians, and the animal health industry about the products we regulate.